国家高新技术企业

  • 首 页
  • 产品中心
    • 场效应管
    • 小电流MOS管
    • 超结场效应管
    • 三端稳压管
    • 快恢复二极管
    • 碳化硅场效应管
    • 碳化硅二极管
  • 应用领域
    • 开关电源
    • 适配器
    • 逆变器
    • 汽车电子
    • 通讯设备
  • 服务支持
    • 免费分析
    • 定制服务
    • 常见问题
    • 技术文章
  • 新闻中心
    • 公司动态
    • 行业资讯
  • 关于我们
    • 公司简介
    • 企业文化
    • 荣誉资质
    • 合作伙伴
  • 联系我们
    • 联系方式
    • 人才招聘
    • 留言资讯
EN

国家高新技术企业

  • 首 页 1
  • 产品中心 2
    场效应管 小电流MOS管 超结场效应管 三端稳压管 快恢复二极管 碳化硅场效应管 碳化硅二极管
  • 应用领域 3
    开关电源 适配器 逆变器 汽车电子 通讯设备
  • 服务支持 4
    免费分析 定制服务 常见问题 技术文章
  • 新闻中心 5
    公司动态 行业资讯
  • 关于我们 6
    公司简介 企业文化 荣誉资质 合作伙伴
  • 联系我们 7
    联系方式 人才招聘 留言资讯
CN EN
新闻中心
知天下大事,公展宏图伟业

首页  >  新闻中心 >  行业资讯

公司动态 行业资讯
  • 什么是MOS管?MOS管有什么优势? - MOS管, 场效应管 - KIA-mos管

    MOS 管是金属 (metal) — 氧化物 (oxide) — 半导体 (semiconductor) 场效应晶体管,或者称是金属 — 绝缘体 (insulator) — 半导体。MOS 管的 source 和 drain 是可以对调的,他们都是在 P 型 backgate 中形成的 N 型区。 在多数情况下,这个两个区是一样的,即使两端对调也不会影响器件的性能,这样的器件被认为是对称的。双极型

    0001年1月1日

    什么是MOS管?MOS管有什么优势? - MOS管, 场效应管 - KIA-mos管

    MOS 管是金属 (metal) — 氧化物 (oxide) — 半导体 (semiconductor) 场效应晶体管,或者称是金属 — 绝缘体 (insulator) — 半导体。MOS 管的 source 和 drain 是可以对调的,他们都是在 P 型 backgate 中形成的 N 型区。 在多数情况下,这个两个区是一样的,即使两端对调也不会影响器件的性能,这样的器件被认为是对称的。双极型

    0001年1月1日

  • 常见的MOS管在使用过程中应该注意的地方 - 二极管,元器件,mos管 - KIA-mos管

    相信很多电子设计工作者都知道MOS管,那么你真的知道应该如何使用MOS管吗?MOS管由多数载流子参与导电,也称为单极型晶体管。它属于电压控制型半导体器件。具有输入电阻高(10^7~10^12Ω)、噪声小、功耗低、动态范围大、易于集成、没有二次击穿现象、安全工作区域宽等优点,现已成为双极型晶体管和功率晶体管的强大竞争者。 所有 MOS 集成电路 (包括&#8194

    0001年1月1日

    常见的MOS管在使用过程中应该注意的地方 - 二极管,元器件,mos管 - KIA-mos管

    相信很多电子设计工作者都知道MOS管,那么你真的知道应该如何使用MOS管吗?MOS管由多数载流子参与导电,也称为单极型晶体管。它属于电压控制型半导体器件。具有输入电阻高(10^7~10^12Ω)、噪声小、功耗低、动态范围大、易于集成、没有二次击穿现象、安全工作区域宽等优点,现已成为双极型晶体管和功率晶体管的强大竞争者。 所有 MOS 集成电路 (包括&#8194

    0001年1月1日

  • 直流电机,驱动电路关于分立元件MOS管驱动电路,你知道多少 - KIA-mos管

    你了解分立元件MOS管驱动电路吗?它有什么要点?本电路是在48V直流电机驱动上使用非常普遍的分立元件MOS管驱动电路,适用频率可达30kHz左右,稳定可靠,在成本局限的产品上可代替IR21XX驱动IC。这个电路已经经历了多年的商业化检验,保证你按照电路里的参数制作就可正常工作。制作时要注意以下几点: 1)如果你的电机工作电压低于等于12V可能需要调整上桥臂晶体管的工作状态。 2)自举电容C5 C6

    2024年9月10日

    直流电机,驱动电路关于分立元件MOS管驱动电路,你知道多少 - KIA-mos管

    你了解分立元件MOS管驱动电路吗?它有什么要点?本电路是在48V直流电机驱动上使用非常普遍的分立元件MOS管驱动电路,适用频率可达30kHz左右,稳定可靠,在成本局限的产品上可代替IR21XX驱动IC。这个电路已经经历了多年的商业化检验,保证你按照电路里的参数制作就可正常工作。制作时要注意以下几点: 1)如果你的电机工作电压低于等于12V可能需要调整上桥臂晶体管的工作状态。 2)自举电容C5 C6

    2024年9月10日

  • 搞懂MOS管,你不得不知道的米勒效应 - MOS管, 米勒效应,驱动电压 - KIA-mos管

    一、认识米勒电容如图,MOS管内部有寄生电容Cgs,Cgd,Cds。因为寄生电容的存在,所以给栅极电压的过程就是给电容充电的过程。其中:输入电容Ciss=Cgs+Cgd,输出电容Coss=Cgd+Cds,反向传输电容Crss=Cgd,也叫米勒电容。然而,这三个等效电容是构成串并联组合关系,它们并不是独立的,而是相互影响,其中一个关键电容就是米勒电容Cgd。这个电容不是恒定的,它随着栅极和漏极间电压

    2024年9月10日

    搞懂MOS管,你不得不知道的米勒效应 - MOS管, 米勒效应,驱动电压 - KIA-mos管

    一、认识米勒电容如图,MOS管内部有寄生电容Cgs,Cgd,Cds。因为寄生电容的存在,所以给栅极电压的过程就是给电容充电的过程。其中:输入电容Ciss=Cgs+Cgd,输出电容Coss=Cgd+Cds,反向传输电容Crss=Cgd,也叫米勒电容。然而,这三个等效电容是构成串并联组合关系,它们并不是独立的,而是相互影响,其中一个关键电容就是米勒电容Cgd。这个电容不是恒定的,它随着栅极和漏极间电压

    2024年9月10日

  • 一文解析MOS管/三极管/IGBT之间的关系IGBT - KIA-mos管

    PN结:从PN结说起PN结是半导体的基础,掺杂是半导体的灵魂,先明确几点:1、P型和N型半导体:本征半导体掺杂三价元素,根据高中学的化学键稳定性原理,会有“空穴”容易导电,因此,这里空穴是“多子”即多数载流子,掺杂类型为P(positive)型;同理,掺杂五价元素,电子为“多子”,掺杂类型为N(negative)型。2、载流子:导电介质,分为多子和少子,概念很重要,后边会引用3、空穴”带正电,电子

    2024年8月28日

    一文解析MOS管/三极管/IGBT之间的关系IGBT - KIA-mos管

    PN结:从PN结说起PN结是半导体的基础,掺杂是半导体的灵魂,先明确几点:1、P型和N型半导体:本征半导体掺杂三价元素,根据高中学的化学键稳定性原理,会有“空穴”容易导电,因此,这里空穴是“多子”即多数载流子,掺杂类型为P(positive)型;同理,掺杂五价元素,电子为“多子”,掺杂类型为N(negative)型。2、载流子:导电介质,分为多子和少子,概念很重要,后边会引用3、空穴”带正电,电子

    2024年8月28日

  • MOS管的GS波形振荡怎么消除? - MOS管,电源 - KIA-mos管

    对于电源工程师来说,很多时候都在看波形,比如看输入波形、MOS开关波形、电流波形、输出二极管波形、芯片波形、MOS管的GS波形……接下来,咱们聊一下GS波形。我们测试MOS管GS波形时,有时会看到图1这种波形,在芯片输出端是非常好的方波输出,可一旦到了MOS管的G极就出问题了——有振荡。这个振荡小的时候还能勉强过关,但有时候振荡特别大,看着都令人担心会不会重启。 图1 那么,这个波形中的振荡是怎么

    2024年8月28日

    MOS管的GS波形振荡怎么消除? - MOS管,电源 - KIA-mos管

    对于电源工程师来说,很多时候都在看波形,比如看输入波形、MOS开关波形、电流波形、输出二极管波形、芯片波形、MOS管的GS波形……接下来,咱们聊一下GS波形。我们测试MOS管GS波形时,有时会看到图1这种波形,在芯片输出端是非常好的方波输出,可一旦到了MOS管的G极就出问题了——有振荡。这个振荡小的时候还能勉强过关,但有时候振荡特别大,看着都令人担心会不会重启。 图1 那么,这个波形中的振荡是怎么

    2024年8月28日

  • 反激电源MOS管两次振铃现象 - 反激电源,MOS管 - KIA-mos管

    反激电源MOS D-S之间电压波形产生的原因?这是一个典型的问题,本质原因就是功率级寄生电容、电感引起的谐振,然而几天后我发现,当时我并没有充分理解问题,这位朋友所要了解的问题其实应细化为:为什么会有两次谐振,谐振产生的模型是怎样的?如下为反激式电源实现方案,该方案采用初级侧稳压(PSR)技术,Q1导通时,变压器初级电感存储能量,输出续流二极管Dfly反向偏置,Cout输出能量给负载;Q1关断时,

    2024年8月28日

    反激电源MOS管两次振铃现象 - 反激电源,MOS管 - KIA-mos管

    反激电源MOS D-S之间电压波形产生的原因?这是一个典型的问题,本质原因就是功率级寄生电容、电感引起的谐振,然而几天后我发现,当时我并没有充分理解问题,这位朋友所要了解的问题其实应细化为:为什么会有两次谐振,谐振产生的模型是怎样的?如下为反激式电源实现方案,该方案采用初级侧稳压(PSR)技术,Q1导通时,变压器初级电感存储能量,输出续流二极管Dfly反向偏置,Cout输出能量给负载;Q1关断时,

    2024年8月28日

  • 单端变压器耦合MOS管驱动电路 - MOS管驱动电路 - KIA-mos管

    mos管隔离驱动电路,如果驱动高压MOS管,我们需要采用变压器驱动的方式和集成的高边开关。这两个解决方案都有自己的优点和缺点,适合不同的应用。集成高边驱动器方案很方便,优点是电路板面积较小,缺点是有很大的导通和关断延迟。变压器耦合解决方案的优点是延迟非常低,可以在很高的压差下工作。常它需要更多,缺点是需要很多的元件并且对变压器的运行有比较深入的认识。变压器常见问题和与MOS管驱动相关的问题:变压器

    2024年8月28日

    单端变压器耦合MOS管驱动电路 - MOS管驱动电路 - KIA-mos管

    mos管隔离驱动电路,如果驱动高压MOS管,我们需要采用变压器驱动的方式和集成的高边开关。这两个解决方案都有自己的优点和缺点,适合不同的应用。集成高边驱动器方案很方便,优点是电路板面积较小,缺点是有很大的导通和关断延迟。变压器耦合解决方案的优点是延迟非常低,可以在很高的压差下工作。常它需要更多,缺点是需要很多的元件并且对变压器的运行有比较深入的认识。变压器常见问题和与MOS管驱动相关的问题:变压器

    2024年8月28日

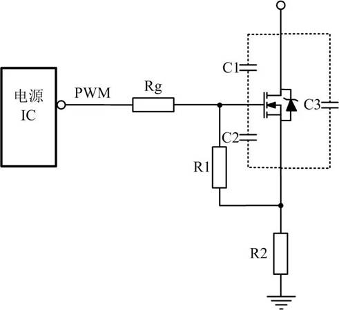
  • 开关电源设计之MOS管驱动电路 - 开关电源设计, MOS管驱动电路 - KIA-mos管

    MOS管因为其导通内阻低,开关速度快,因此被广泛应用在开关电源上。而用好一个MOS管,其驱动电路的设计就很关键。下面分享几种常用的驱动电路。一、电源IC直接驱动电源IC直接驱动是很简单的驱动方式,应该注意几个参数以及这些参数的影响。①查看电源IC手册的很大驱动峰值电流,因为不同芯片,驱动能力很多时候是不一样的。②了解MOS管的寄生电容,如图C1、C2的值,这个寄生电容越小越好。如果C1、C2的值比

    2024年8月28日

    开关电源设计之MOS管驱动电路 - 开关电源设计, MOS管驱动电路 - KIA-mos管

    MOS管因为其导通内阻低,开关速度快,因此被广泛应用在开关电源上。而用好一个MOS管,其驱动电路的设计就很关键。下面分享几种常用的驱动电路。一、电源IC直接驱动电源IC直接驱动是很简单的驱动方式,应该注意几个参数以及这些参数的影响。①查看电源IC手册的很大驱动峰值电流,因为不同芯片,驱动能力很多时候是不一样的。②了解MOS管的寄生电容,如图C1、C2的值,这个寄生电容越小越好。如果C1、C2的值比

    2024年8月28日

First 234 Last
产品中心
场效应管
小电流MOS管
超结场效应管
三端稳压管
快恢复二极管
碳化硅场效应管
碳化硅二极管
应用领域
开关电源
适配器
逆变器
汽车电子
通讯设备
服务支持
免费分析
定制服务
常见问题
技术文章
新闻中心
公司动态
行业资讯
关于我们
公司简介
企业文化
荣誉资质
合作伙伴
联系我们
联系方式
人才招聘
留言资讯

0755-83888366

地址

深圳市龙华区大浪街道浪口社区英泰路8号英泰科汇广场2栋1902

QQ截图20201214171905.png

  KIA-公众号 

Copyright ©2015 广东可易亚半导体科技有限公司

粤ICP备14090673号-5

网站地图    

   互联网品牌服务:创同盟

产品中心
场效应管 小电流MOS管 超结场效应管 三端稳压管 快恢复二极管 碳化硅场效应管 碳化硅二极管
应用领域
开关电源 适配器 逆变器 汽车电子 通讯设备
服务支持
免费分析 定制服务 常见问题 技术文章
新闻中心
公司动态 行业资讯
关于我们
公司简介 企业文化 荣誉资质 合作伙伴
联系我们
联系方式 人才招聘 留言资讯

0755-83888366

地址

深圳市龙华区大浪街道浪口社区英泰路8号英泰科汇广场2栋1902

QQ截图20201214171905.png

  KIA-公众号 

Copyright ©2015 广东可易亚半导体科技有限公司

粤ICP备14090673号-5

网站地图    

互联网品牌服务:创同盟